Ко-Фи — платформа коллективного финансирования для предпринимателей
Блог

Тропическая геометрия в теории спроса на неделимые товары

Абстракт

В этой работе мы сделаем обзор статьи Пола Клемперера ’Tropical geometry and the Product-Mix auction’. Модель, представленная в статье, соединяет в себе теорию спроса на неделимые товары (индивидуального и совокупного), выпуклую и тропическую геометрию. Автор прибегает к различным математическим инструментам, которые позволяют ему связать пространство, по осям которого отложены количества товаров (количественное) с пространством цен на соответствующие товары. Это, в свою очередь, помогает посмотреть на теорию спроса на неделимые товары с другой стороны, более глубоко понять некоторые ее аспекты. В частности, любые потребительские предпочтения могут быть представлены как тропическая гиперповерхность в пространстве цен. Исследуя эту гиперповерхность, можно быстро определить необходимые и достаточные условия существования равновесия для неделимых товаров, что и является основным результатом данной статьи.

Введение

Автор статьи описывает новый подход к теории спроса на неделимые товары, используя выпуклую и тропическую геометрию. При этом рассматриваются агенты, которые могут и покупать, и продавать товары. Почти все работы в этой сфере концентрируют внимание на функциях полезности агентов, в то время как наша модель акцентирует внимание на областях пространства цен, в которых потребителя (потребителей) интересует (максимизирует полезность) только один набор товаров. Ключевым наблюдением является факт, что эти области образуют структуру одного из разделов алгебраической геометрии – тропическую гиперповерхность, с которой очень удобно работать. Она так же дает хорошее интуитивное понимание происходящего процесса.
С помощью гиперповерхности можно естественным образом классифицировать различные виды спросов (в будущем они будут называться типы спроса): будем говорить, что два спроса имеют одинаковый тип, если определенные наборы векторов для тропических гиперповерхностей этих спросов совпадают.
Кроме того, выпуклая геометрия устанавливает двойственность между спросом в количественном пространстве и спросом в пространстве цен. В некоторые моменты удобнее работать в одном пространстве, а в некоторые – в другом, при этом мы можем свободно переносить объекты между пространствами с помощью так называемого многогранника Ньютона. Поэтому эта двойственность очень полезна для исследований.
Эти и некоторые другие нововведения позволяют доказать многие утверждения в этой области, но на более простом и понятном уровне. Так, например, В. Данилов и Г. Кошевой (2004 теорема 2) в совокупности с В. Данилов (2001 теоремы 1, 4) доказывают достаточность существования конкурентного равновесия с использованием мощных математических фактов. В данной модели, это будет сделано не только легче, но и будет доказано, что те же условия являются и необходимыми и в более общем случае. Автор статьи также предполагает, что отсутствие классификации спросов в предыдущих работах является причиной того, что люди не нашли применения для полученных ранее результатов.
Мы начнем с того, что расскажем про необходимые нам факты и структуры из тропической геометрии и линейной алгебры. Например, мы введем понятие тропической гиперповерхности, которая является множеством точек в пространстве цен, при которых агент (агенты) безразличны между некоторыми наборами товаров (больше одного набора товаров максимизируют полезность агента). Вспомним некоторые свойства набора линейно независимых векторов и аннулятора аффинного подпространства.
В главе 3, будет показано, как перевести данную нам модель (которая будет описана позже) на язык математики и какие замечания можно сразу сделать по этому поводу.
В следующей главе, мы исследуем двойственность спроса в количественном пространстве к спросу в пространстве цен. Оказывается, что набор векторов, ортогональных к граням тропической гиперповерхности задает поверхность спроса в количественном пространстве.
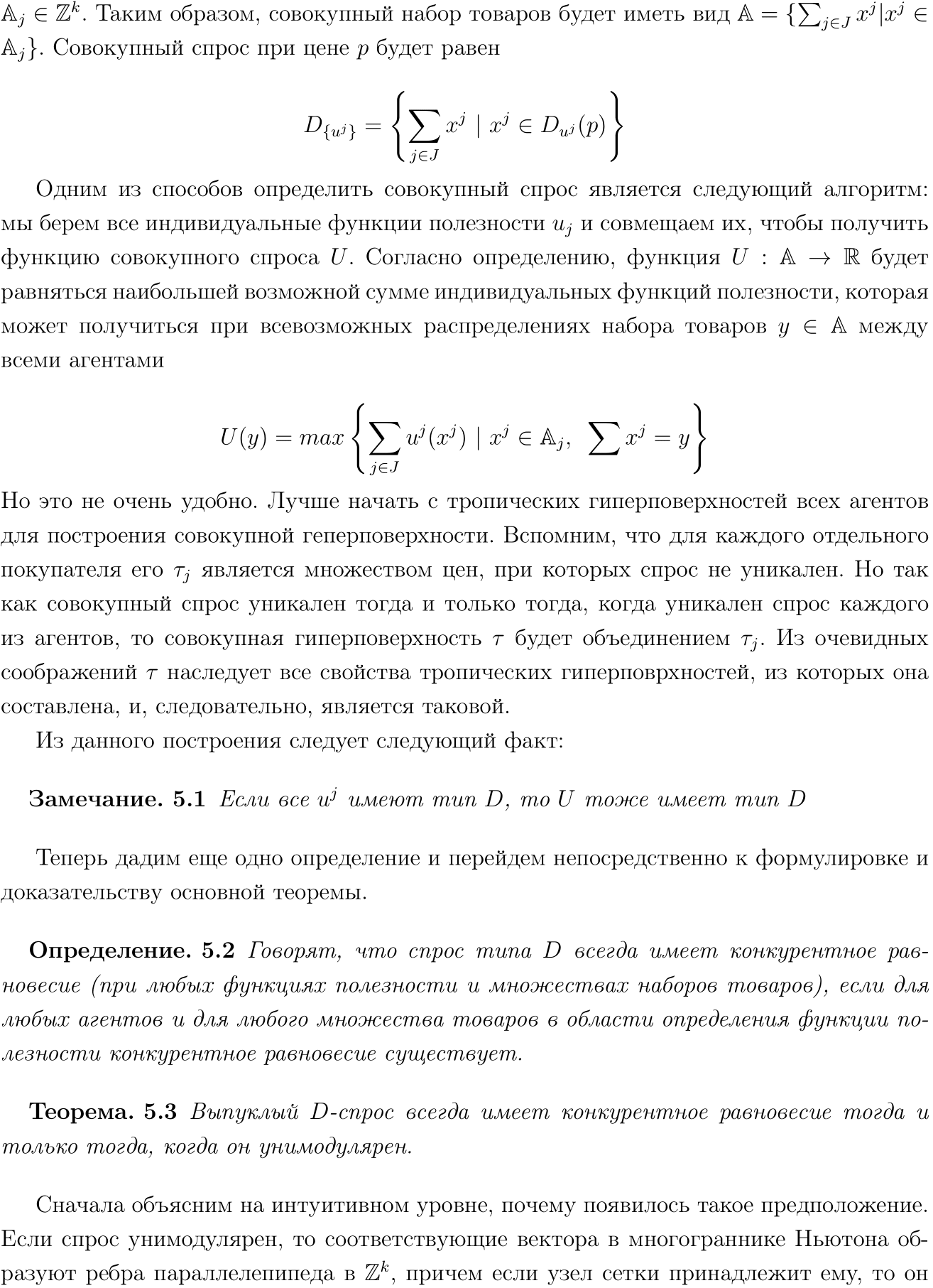
После этого, добавим нескольких агентов в модель и посмотрим, что изменится, а что, наоборот, – нет, в обобщенном случае. Совокупный спрос гораздо легче исследовать с помощью простого соединения тропических гиперповерхностей отдельных агентов, чем строить функцию совокупной полезности, как это было сделано в предыдущих работах.
В итоге, мы выведем необходимые и достаточные условия, для существования конкурентного равновесия в модели с несколькими агентами. Это является большим достижением, так как оно было достигнуто более естественным и интуитивно понятным путем, чем похожие результаты в этой сфере, и потому что возможно более легкое применение на практике, благодаря классификации типов спроса.
Все определения и доказательства взяты из статьи П. Клемперера ’Tropical geometry and the Product-Mix auction’, кроме тех, где написано обратное.

Модель

Пусть есть n покупателей (агентов) и k типов товаров. Причем товаров каждого типа определенное фиксированное число. Набор из нескольких товаров является вектором из Zk. Для каждого человека есть своя функция полезности (ui) из конечного пространства товаров (AkZk) в вещественную прямую (просто R). Утверждается, что существует некоторое несложное условие, соединяющее тип спроса (следовательно и функции полезности) и наборы товаров, при котором существует конкурентное равновесие. В случаях, когда данное условие не выполняется есть несложный пример, при котором равновесия не существует.
Прежде чем сформулировать и доказать саму теорему, введем некоторые определения и модель.

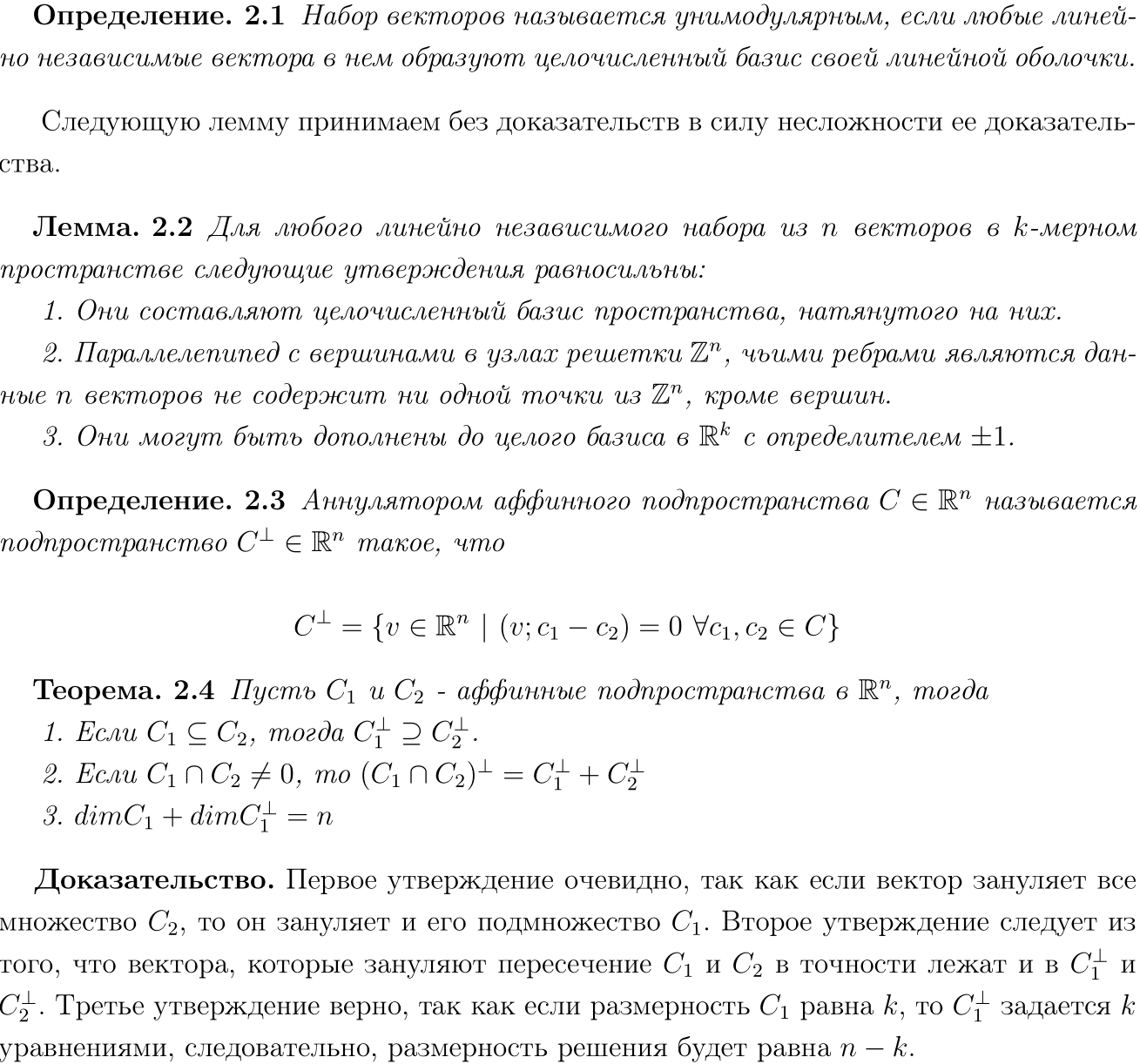
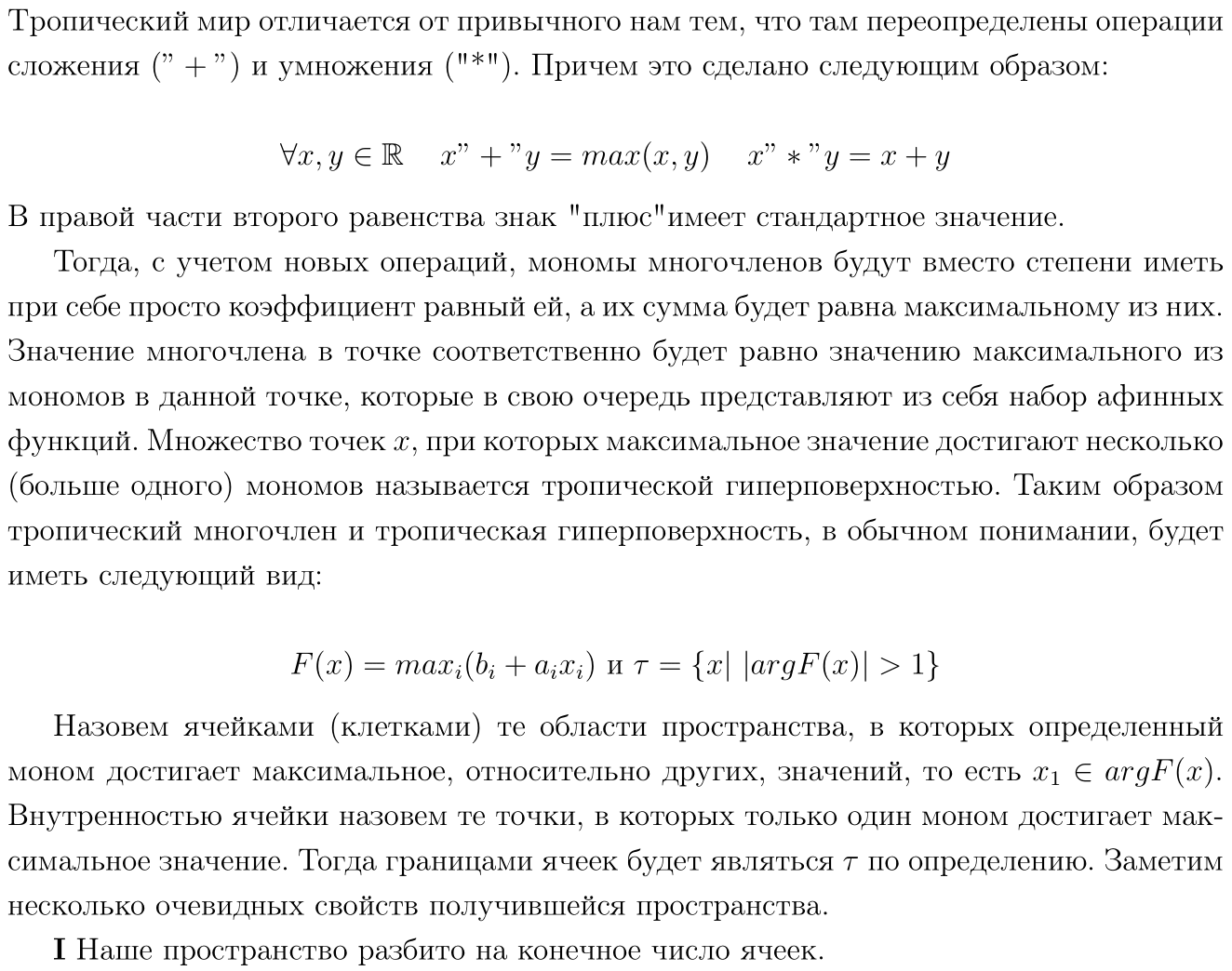
1. Сведения из тропической геометрии

4up
3

2. Отступление в линейную алгебру

4down

3. Модель с одним покупателем

7pic
5
6

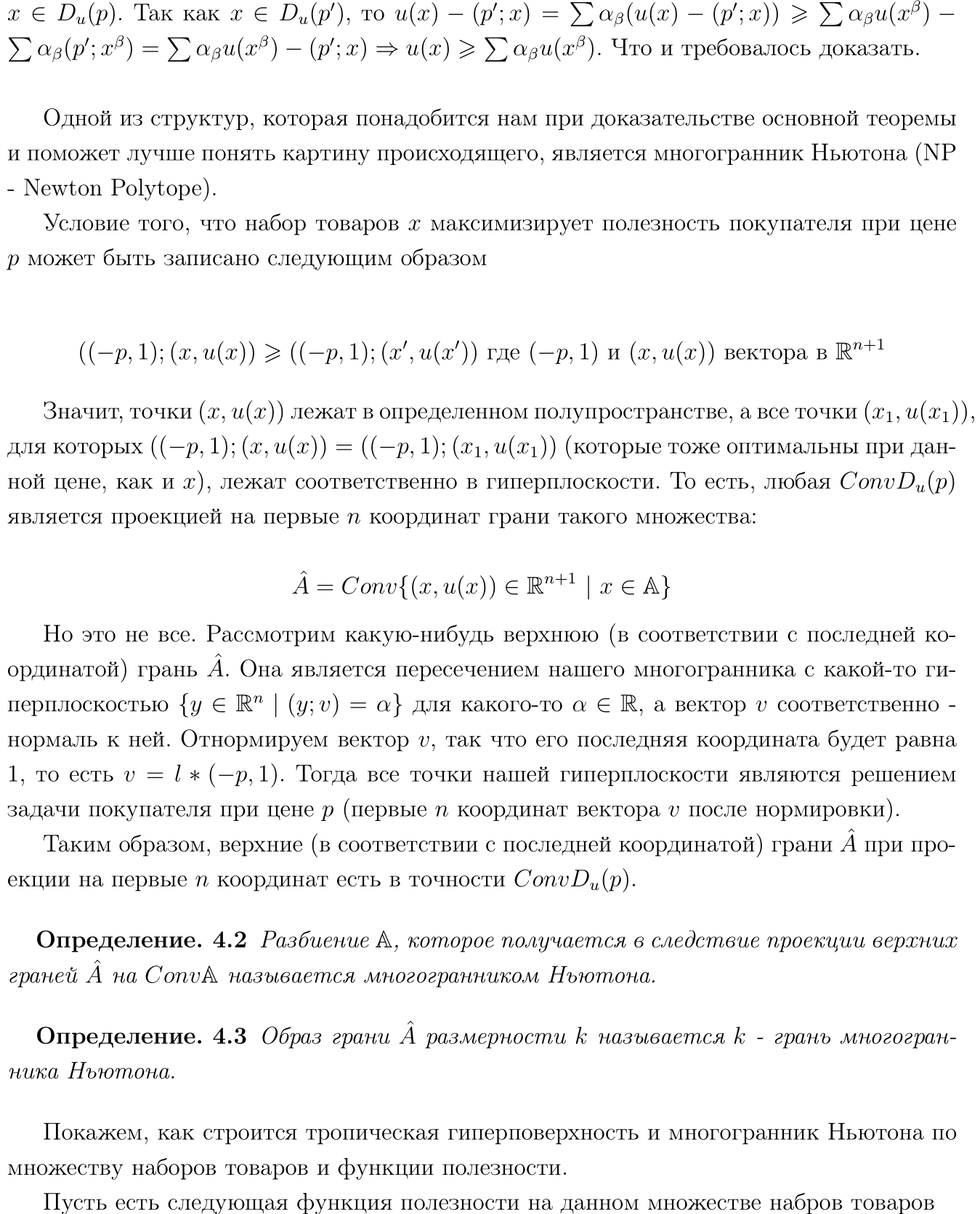
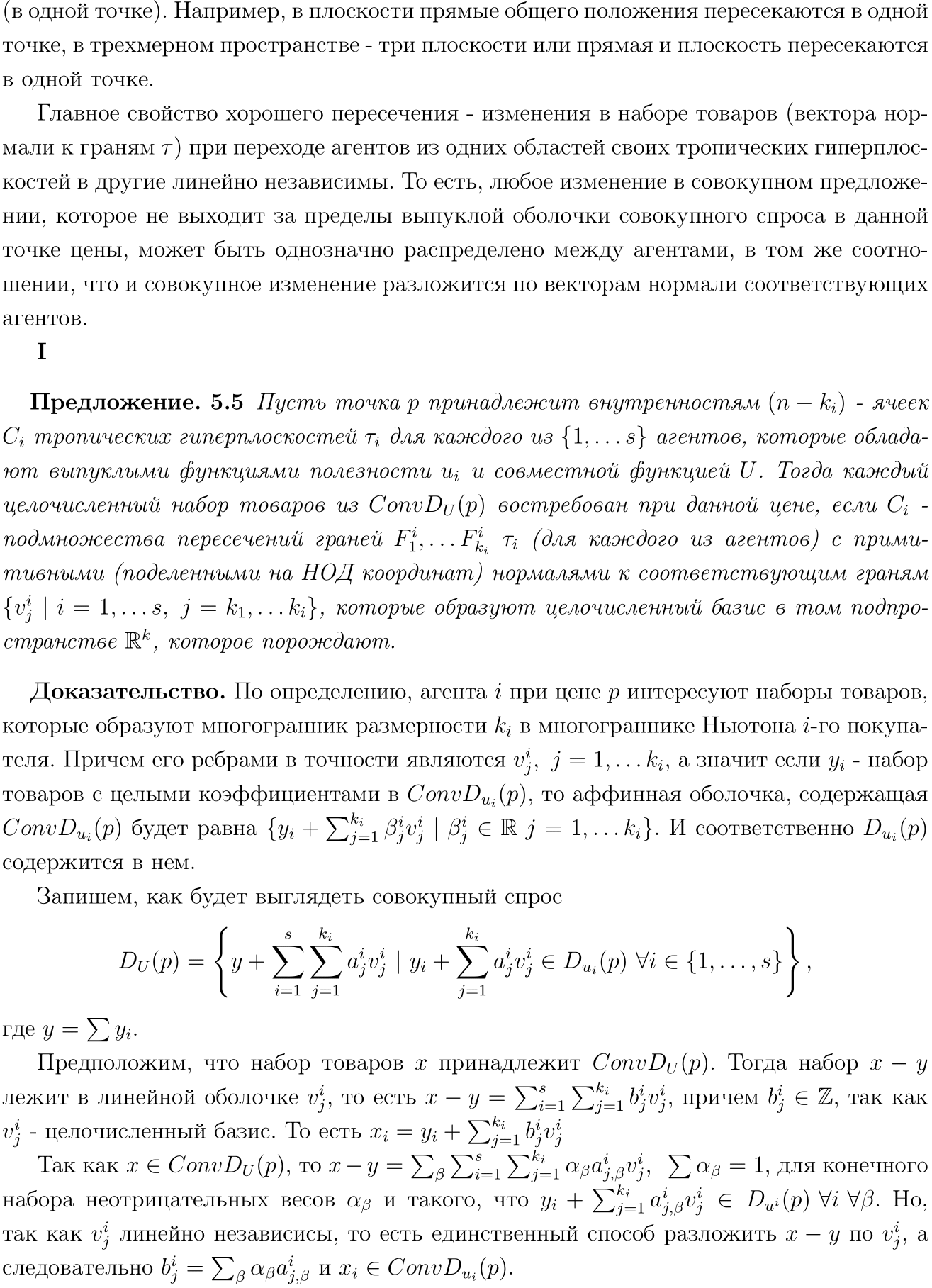
4. Выпуклая геометрия и многогранник Ньютона

9pic1
9pic2
7down
9down
8
11
12pic
12up
10

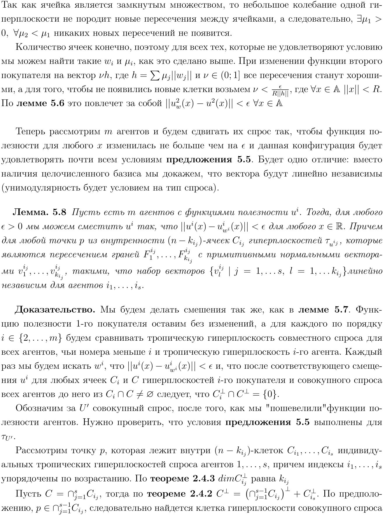
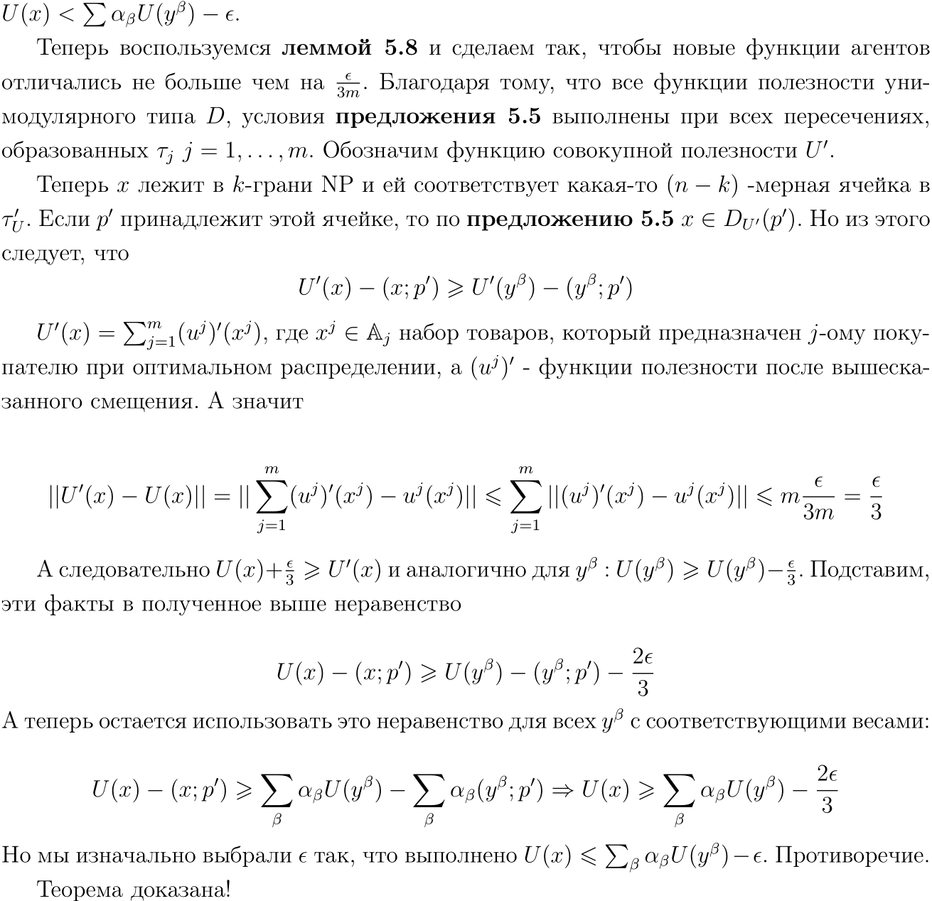
5. Обобщение модели

17
15
19up
14
16
18
13

6. Применение

20
21

Заключение

Мы выяснили, что тропическая и выпуклая геометрия помогают продвинуться в теории спроса на неделимые товары. Они позволяют работать в пространстве цен и дают мощный механизм двойственности этого пространства с количественным пространством. Это, в свою очередь, помогает на более понятном, интуитивном уровне разбираться в происходящем и более эффективно интерпретировать и доказывать раличные факты. Кроме того, тропическая геометрия предлагает очень естественную классификацию спроса. Если симметричные множества, состоящее из векторов нормалей (поделенных на НОД их компонент) к гиперграням тропической гиперповерхности, для различных спросов совпадают, то спросы эквивалентны друг другу. Так же была доказана теорема о существовании и единственности конкурентного равновесия в модели с несколькими агентами, что не было сделано в предыдущих работах.

Список литературы

Elizabeth Baldwin, Paul Klemperer ’Tropical geometry and the Product-Mix auction’ 2013.
Мартынов Вадим
Приглашенный эксперт
📋 Скопировать ссылку
🟦 Поделиться в VK
💬 Поделиться в Telegram